Use the Analysis Dashboard to track trends based on Completed Forms, Answers and Hazards
β
You may not have access to this feature if you are on one of our Legacy plans, please reach out to [email protected] if you'd like to learn more
In this Article
The Analysis Dashboard is a powerful insight tool that will help you track trends, correlate answer and form types and understand how your business is handling its food safety over the past 12 months.
Note: If you are having issues with the position of fields, try reducing the zoom level on your web browser or using a larger screen as it is better optimised for higher resolutions.
Completed Forms Analysis:
From the Dashboard you can access the Completed Forms Analysis by selecting Analysis. This offers a multitude of different options and filters to give you the exact view you want.
1. Date Picker |
| Select the time frame you want to view the data for |
2. Form or Chart |
| Select the output you are after, a chart (graph) or a table of data |
3. Time Frame |
| Refine the time frame to display data from by either month, week or day |
4. Form Picker |
| Pick the the type of form data to display from options Form Category, Form Name or Form Type |
5. Chart Format |
| Choose the style of chart that best represents the data - Column, Curve or Line |
6. Form Filter |
| Dropdown will show the different types, categories and forms to refine your results further |
7. Legend |
| Dynamic legend that will update depending on the data being returned |
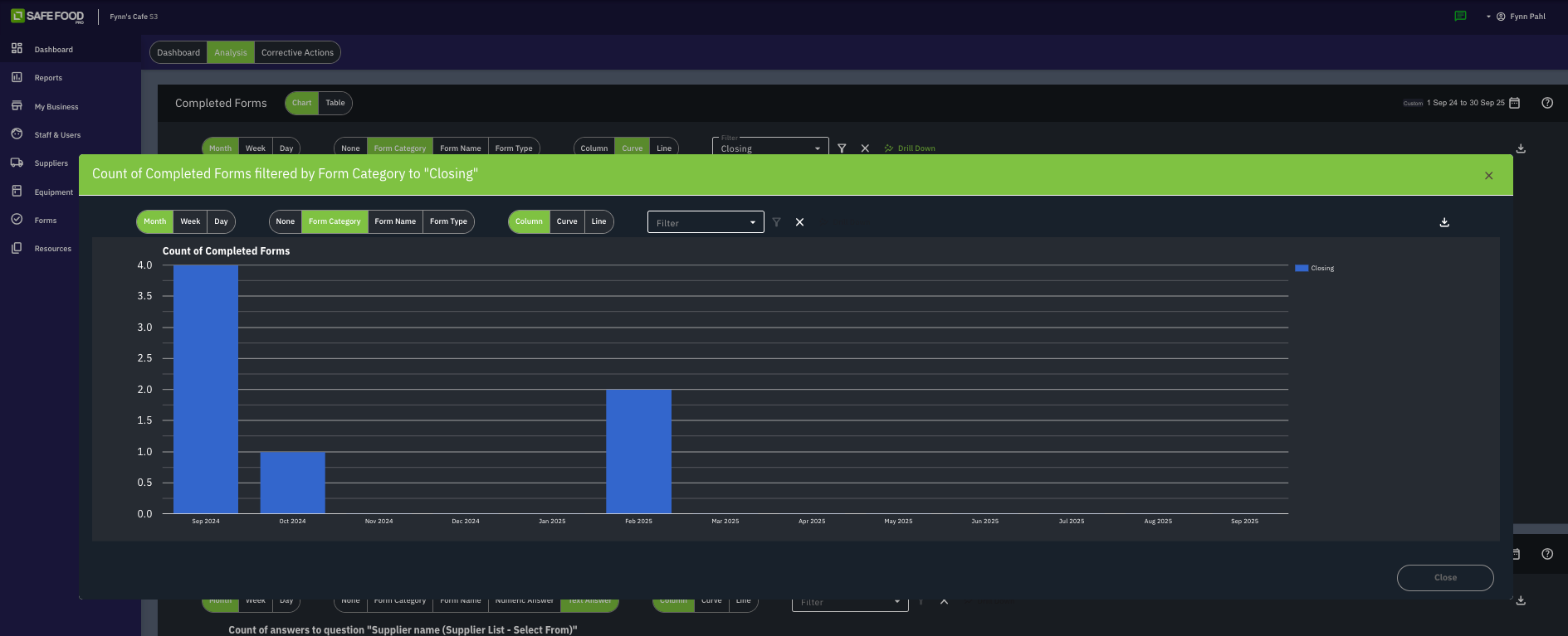
Example: Showing the trend of staff incident/sickness forms:
Select Chart type
Select Month view
Pick Form Category
Select Curve for chart type
Filter by Closing Form Category
Answer Analysis
This works in much the same way as the Completed Forms view and is just underneath the Completed Forms Analysis. This view will allow you to map and track based on form answers, question types and the various forms you may use:
1. Question Selector | Select a general question type to show data for, this will collate across all form types/categories |
2. Form Selector | Select a specific form to return data |
3. Question Selector | Select which question in the selected form to show. Required if 'Form Selector' is being used |
4. Date Picker | Select the time frame you want to view the data for |
5. Time Frame | Refine the time frame to display data from by either month, week or day |
6. Form Picker | Pick the the type of form data to display from options Form Category, Form Name or Form Type |
7. Chart Type | Choose the style of chart that best represents the data - Column, Curve or Line |
8. Form Filter | Dropdown will show the different types, categories and forms to refine your results further |
9. Legend
| Dynamic legend that will update depending on the data being returned |
Example: To show the number of deliveries received by each supplier:
Select Chart type
Select Receiving a delivery form
Pick Supplier name from the question list
Select last 12 months for time frame
Select Month view
Select Text Answer
Note: Completed Forms will show all forms that have been completed (i.e. not drafts). Answer analysis will include answers from all forms (both completed and draft forms).
Analysis Drill Down Reporting
Deep dive into your data even further using the drill-down button. This Drill Down button will appear once you have set up your graph and have selected a filter to view. You can create an endless amount of reports and export each report to a CSV or take a screenshot to save the image.
For Example: You may want to investigate how often a certain supplier is sending them damaged or bad goods:
Use the Answer Analysis Graph, then:
1. Choose the Receiving a Delivery form
2. Choose the answer type 'Supplier'
3. Filter to select the Supplier(s) you want to view
4. Click on 'Drill Down' button.
5. Select the question E.G. - 'Were the goods ok' and further drill down for a deep dive.
6. You can then export this report by clicking the download icon or taking a screenshot to send the image to your team.




